智研咨询发布:电源行业市场动态分析、发展方向及投资前景分析报告

摘要:2023年,一方面,因受国内运营商建设周期的影响,叠加境外主要客户5G基站建设节奏放缓、新能源并网发电增速趋于稳定等原因,终端客户招标节奏推迟,电源生产商经营业绩普遍下滑。另一方面,随着中国电子制造水平的日益成熟,中国电源行业的竞争日益激烈,行业饱和度持续提升,从而导致产业规模增速有所放缓。

一、定义及分类
电源是将其它形式的能转换成电能并向电路(电子设备)提供电能的装置。电源自“磁生电”原理,由水力、风力、海潮、水坝水压差、太阳能等可再生能源,及烧煤炭、油渣等产生电力来源。常见的电源是干电池(直流电)与家用的110V-220V交流电源。电源可分为普通电源和特种电源,其中普通电源又可细分为开关电源、逆变电源、交流稳压电源、直流稳压电源、DC/DC电源、通信电源、模块电源、变频电源等二十余种;特种电源一般是为特殊负载或场合要求而设计的,其特点是输出电压特别高,输出电流特别大,或者对稳定度、动态响应及纹波要求特别高,或者要求电源输出的电压或电流是脉冲等。

展开全文
二、行业政策
1、主管部门和监管体制
电源行业主管部门是国家发展和改革委员会、工业和信息化部;自律组织为中国电源学会。国家发展和改革委员会主要负责制定产业政策、审批和发布行业标准、指导行业技术改造和进步等工作;工业和信息化部主要负责研究拟定工业、通信业和信息化的发展战略、方针政策和总体规划,制定并组织实施工业、通信业的行业规划、发展计划和产业政策,拟订并组织实施行业技术规范和标准,指导行业质量管理工作等。中国电源学会成立于1983年,业务主管部门是中国科学技术协会,以促进我国电源科学技术进步和电源产业发展为己任。
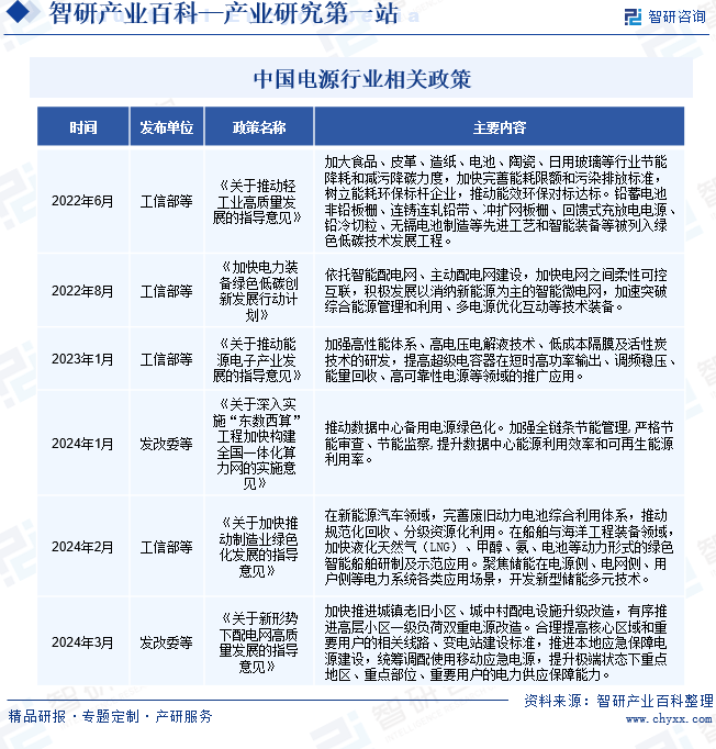
2、行业相关政策
电源的应用范围广泛,从家庭用电到工业生产,从交通运输到信息通信,几乎所有领域都离不开电源提供的电力支持。近年来,国家对电源行业的支持政策经历了从“鼓励建设”到“推进建设”再到“大力推进”的变化。随着“十四五”规划的推进、国家“双碳”战略的深入实施、新型基础设施建设成为新经济增长的重要抓手,国家对新能源发电、储能、新能源汽车、移动通信网络、轨道交通等电源应用行业进行持续性投入,推动我国电源行业快速增长。2024年以来,我国发改委、工信部等部门连续发布《关于加快推动制造业绿色化发展的指导意见》《关于新形势下配电网高质量发展的指导意见》等政策,鼓励电源行业进行技术创新,研发更高效、更可靠的清洁能源发电技术和设备,推动电源行业向绿色化、多元化转型升级。

三、行业壁垒
1、技术壁垒
电源技术是采用半导体功率器件、电磁/电容等功率元件,运用电气、控制、电子信息等理论和技术,将粗电高效率、高质量、高可靠性地加工成交流、直流、脉冲等电能形式的一门多学科交叉融合的科学技术。高性能电源产品为满足高效率、高可靠性、高功率密度、优良的电磁兼容性等要求,需要企业具备专精于电路、结构、软件、工艺、可靠性等方面的技术人员构成的团队共同进行研发,以及长期、大量的工艺技术经验积累和研发投入,从而形成较高的技术门槛。
2、资质认证壁垒
通信、新能源汽车、工业自动化控制、铁路和特种等领域的设备制造商生产量大、定制化程度高,从而对电源厂商的资产规模、管理水平、历史供货情况、生产能力、产品性能、销售网络、售后服务保证能力和第三方认证等方面要求较高。只有通过设备厂商的资质认定,电源厂商才能进入其采购范围,成为合格供应商。
3、规模壁垒
电源厂商的技术和研发成果积累,能够应用于新产品的开发,并且所选用的部分电子元器件及配套材料具有通用性,因此电源产品的研发和生产具有规模效应。电源厂商只有形成规模效应,通过批量研发和生产产品,才能有效地降低产品研发和生产成本、取得价格优势,获得相应的市场份额。新进入企业通常由于资金规模限制无法在短时间内形成规模生产效应,从而难以在市场上抢占优质资源。
四、产业链
1、行业产业链分析
电源是以电力电子学为核心的技术产品。“电源”是终端产品,“电源”产品是“电力电子”应用技术的具体产品体现。因而电源产业链上游主要为电力电子原材料,包括控制芯片、功率器件、变压器、PCB板、铜线、永磁材料、绝缘材料、结构件、塑胶件等。电源生产企业处于产业链中游,主要完成对电源产品的研发、生产和销售。电源下游应用范围十分广泛,包括通信、新能源、石油化工、工业控制、轨道交通、航空航天、军工产业、现代农业、IT及消费电子等领域。近年来,新技术、新材料和新工艺的应用,极大地促进了行业技术水平、产品优化和新品开发等方面的快速发展。DSP等实时数字控制半导体芯片的技术进步及相关电力电子技术的发展,以及新型电力电子元器件、新材料及数字控制技术的不断更新,为电源产品的转化效率、功率密度、可靠性、电磁兼容性、智能化等性能的持续提升提供了关键性的技术保障。结构设计的优化发展,也进一步提升了电源产品的性能。同时,随着应用需求的不断向前发展,这些新技术的发展和应用为电源产品的升级换代提供了技术条件,从而推动行业开拓更多更新的应用领域及产品。

注:本文转自智研产业百科平台,如需获取更多行业信息和定制服务,可进入智研咨询官网搜索查看。
智研产业百科是智研咨询推出的产研工具平台,致力于为您提供全方位的百科式产业信息查询服务。智研咨询践行用信息驱动产业发展的企业使命,完善和丰富企业方法论,依托产业百科平台提升信息价值,持续为行业发展及企业投资决策赋能。电源产业百科作为电源产业一站式系统化研究工具,全面归纳了电源产业知识信息,内容涵盖电源产业的定义、分类、政策、产业链、竞争格局、发展趋势等,并依靠信息技术建立智能互链的行业知识图谱,为行研从业者及相关投资者提供深入的洞察力和全面的信息。
智研咨询以“用信息驱动产业发展,为企业投资决策赋能”为品牌理念。为企业提供专业的产业咨询服务,主要服务包含精品行研报告、专项定制、月度专题、可研报告、商业计划书、产业规划等。并提供周报/月报/季报/年报等定期报告和定制数据,内容涵盖政策监测、企业动态、行业数据、产品价格变化、投融资概览、市场机遇及风险分析等。









评论